各分团委:
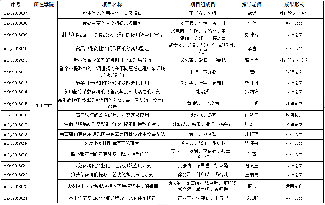
为进一步鼓励我校大学生进行科学技术研究和从事发明创造,激发学生科学研究的主动性、积极性,提升学生的科研兴趣、创新思维和创新实践能力。今年,经各学院分团委的初期申报,校团委组织评审并报请分管校领导批准,最终,确定“红曲色素脂质体的制备、表征及其稳定性评价”等101个项目为本年度大学生科研立项项目。
本年度大学生科研项目研究工作严格按照《武汉轻工大学校立大学科研项目验收标准(2014年修订)》(轻工大团发[2014]28号)精神,立项阶段不予分类,依据“成果分档、实报实销、费用封顶”的原则在结题阶段给予经费资助。立项项目原则上应在2019年3月前完成。
希望各学院高度重视大学生科研项目立项工作的开展,督促项目立项的同学抓紧时间开展课题研究。各项目指导老师要严格按照项目的研究要求和验收标准,密切关注学生科研进展情况,指导好学生开展科学研究,确保立项项目按时保质完成,力争取得高层次科研成果;并将科研立项工作和学生科技竞赛结合起来,推动我校大学生课外学术科技活动广泛深入地开展。

共青团武汉轻工大学委员会
2018年3月27日